概要:随着环保制冷剂R290 在车用热管理系统中的推广应用,提升系统安全性和低温性能已成为行业研究重点。本文针对 R290热泵系统,开展补气增焓与非补气增焓两种模式的仿真分析。基于 GT-SUITE 的补气增焓压缩机模型部件模块,可实现补气和非补气循环的灵活切换,使系统能够满足宽温区工况下的仿真需求。通过仿真分析发现,制热工况下,补气循环的制热量与 COP(能效系数)均优于非补气增焓模式。在 - 20℃低温工况下,补气循环的制热量较非补气循环提升 11.2%,COP 提升 10.5%;而在低温环境下会导致压缩机高压比运行,进而造成非补气压缩机排气温度过高,存在安全隐患。
R290的优势和挑战
在全球积极推进“双碳” 目标的大背景下,汽车行业作为碳排放的重点领域,面临着巨大的环保转型压力。传统燃油汽车尾气排放以及汽车空调系统中使用的高 GWP(全球变暖潜值)制冷剂,对环境造成了日益严重的负面影响。新能源汽车的兴起,虽然在动力源上朝着低碳化迈出了重要一步,但热管理系统中制冷剂的选择与应用,依然是影响汽车行业绿色发展的关键因素。R290(丙烷)作为一种天然工质制冷剂,具有零 ODP(消耗臭氧层潜能值)和极低的 GWP 值(仅为 3),符合当下汽车行业对环保制冷剂的迫切需求。与传统制冷剂如 R134a、R1234yf 相比,R290 在制冷性能上表现出色,其单位容积制冷量较大,能够在较小的系统体积下实现高效制冷,同时在制热工况下,尤其是在低温环境中,展现出良好的制热性能,有助于提升新能源汽车在寒冷地区的续航表现。

GT-SUITE的空泡率、滑移比求解提高充注量预测精度
在两相流问题研究中,空泡率和滑移比是必不可少的参数。GT-SUITE 两相流求解器新增空泡率和滑移比求解方程,弥补了传统均相模型(默认气液流速一致)的精度短板 —— 它允许液相与气相以不同流速流动(滑移比),能精准区分气液两相的占比,这对制冷剂充注量的精确预测起到了关键作用,同时可大幅提升两相流计算的稳定性。

补气增焓热泵系统原理
R290常规热泵系统在低温环境下,系统蒸发温度较低,压缩机吸气口的制冷剂密度也逐渐降低,这将导致制冷剂流量降低以及常规压缩机排气温度过高等问题。通过补气增焓热泵系统,一方面补充循环流量,另一方面通过 “准二级压缩” 降低单次压缩的压比,同时利用补气制冷剂冷却压缩过程中的工质,从根源改善低温工况下的循环特性。
补气增焓热力循环如下图所示,压缩过程通过分段压缩来实现一级压缩(1-2),二级压缩过程(2-3),最终排出高温高压气态制冷剂;冷凝过程(3-4),通过冷凝器将热量传递给二次介质实现供热;完成冷凝后,制冷剂分成两路,主回路制冷剂在经济器中进一步过冷(4-5),经节流蒸发后回到压缩机(5-6-1);补气支路制冷剂节流至中间压力后换热为过热气态,最后与主回路制冷剂在压缩机腔体内混合(4-7-8)。

R290热管理系统模型及结果对比
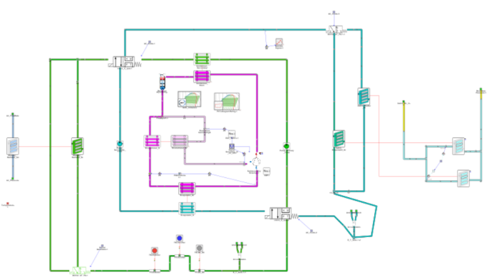
4.1R290热管理系统模型





总结
R290 制冷剂虽在环保属性与基础运行性能上表现突出,但可燃性的安全风险与低温环境下制热性能衰减的技术痛点。在开发早期阶段,需要通过仿真来验证优化系统的性能和可靠性。其中,GT-SUITE 的空泡率,滑移比求解模型可以帮助工程师准确预测制冷剂充注量,为R290系统安全设计提供仿真支撑;此外,GT-SUITE 中的补气增焓压缩机模型支持补气增焓与非补气两种模式的灵活切换仿真,能够助力工程师精准优化 R290 系统的低温制热性能,为该系统在寒冷环境下的高效稳定应用提供技术支撑。

B站账号

知乎账号

微信账号